学校地处中原名城新乡市,校区位于新飞大道南段777号,规划占地面积1500亩,总建筑70万平方米,总投资30亿元。按照国内一流校园标准高质量建设,为河南省重点建设工程,全部建成后可容纳25000余名学生。根据学校发展需要,现面向社会招聘青年教师、辅导员和行政管理人员。具体事项如下:
一、招聘条件
(一)师德师风。热爱高等教育事业,认同学校办学理念,具有良好的文化素养和道德品质;有强烈的事业心、工作责任感、敬畏感和奉献精神,能够服从学校工作安排。
(二)学历条件。原则上研究生毕业并取得硕士及以上学位,且第一学历为普通高等教育本科;紧缺专业教师和部分行政管理人员学历条件可适当放宽。
(三)专业条件。符合招聘专业相关要求中所列的条件,专业教师要求本科阶段与研究生阶段所学专业一致或相近,辅导员毕业专业原则上需为学校现开设专业。
(四)年龄条件。原则上年龄不超过35周岁(1988年1月1日以后出生),具有一年以上高校工作经历者或具有相关企业中级及其以上职称人员年龄可适当放宽,放宽期限不超过5年;博士研究生或具有副高及其以上职称者年龄不限。
(五)政治面貌。辅导员政治面貌须为中共党员或中共预备党员。大学期间具有担任主要学生干部经历,或具有两年及其以上参军入伍经历人员优先考虑。
二、招聘专业
各岗位招聘详见《新乡工程欢乐斗地主网页版 2023年人才引进计划表》(见附件)。
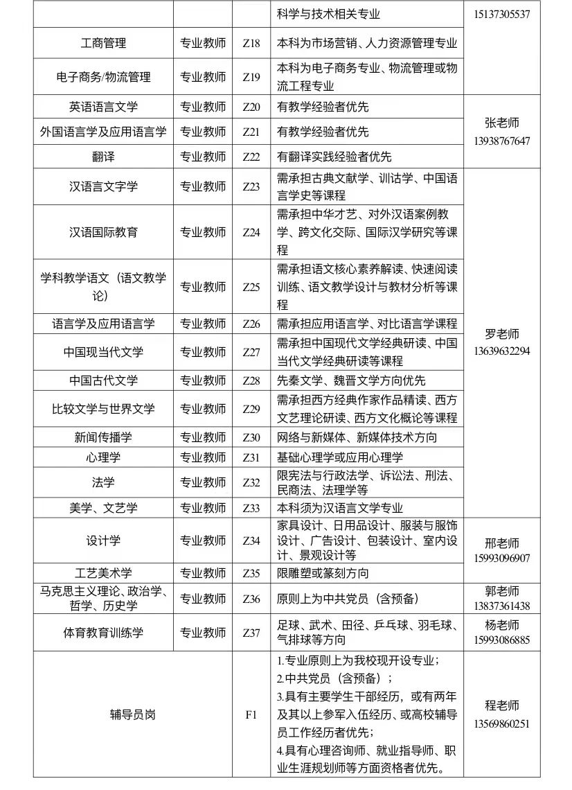
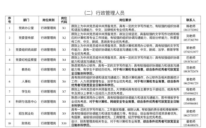
新乡工程欢乐斗地主网页版 2023年人才引进计划表一)专业教师、辅导员



(一)薪酬遵循优劳优酬、多劳多得原则。工资聘期内薪资待遇为7-15万/年,符合紧缺专业条件人员,入职后硕士研究生期间学费按比例予以报销。
(二)青年博士研究生签订聘用协议,入职后享受内聘副教授待遇,如配偶是硕士研究生,可根据学校岗位需要及条件安排工作,其他待遇面议。
(三)按照河南省职称评审政策,未取得专业技术职务的硕士研究生入职满三年,符合高校讲师任职资格条件者直接聘任讲师职务,已取得高校专业技术职务者,来校前的任职年限连续计算。
(四)享受国家法定节假日,假期带薪休假,传统节日福利。
(五)办理国家规定的“五险一金”,提供校内免费教师公寓。
(六)可选购新永基集团为教职工定向开发的家属区住房,以及享受集团旗下开发的其他商品房的购房优惠。
(七)符合条件者首聘期(三年)享受500元/月住(租)房补贴。
(八)优先解决子女到新中实验学校(原河南师大附中实验学校)就读,并享受学费补贴。
四、招聘程序
(一)报名时间及方式。公告发布之日起开始报名,第一批报名截止时间为2022年12月31日。报名通过网络信息填报方式进行。报名网址://www.wjx.top/vm/taBrM7z.aspx。应聘人员完成报名后请及时关注邮箱或手机信息。
信息填报时需同时上传以下材料:①身份证照片;②本科及以上毕业证、学位证(应届毕业生须提供就业推荐表或按期毕业证明);③本科及以上阶段成绩单;④科研业绩证明材料;⑤校级以上荣誉证书;⑥主要学生干部证书;⑦任职资格证;⑧具有工作经验人员需提供相关工作/业绩证明材料。
材料要求:①-③材料为必填材料,使用图片格式上传,大小均小于1M;④-⑧为选填材料,使用Word或Pdf格式上传,大小均小于2M。
未按要求上传应聘材料的报名信息,学校将不予审核。
(二)学校暂定于2023年元旦过后组织第一批面试考核,考核对象范围原则上为2022年12月31日之前报名通过资格审核的应聘人员。元旦之后报名的应聘人员学校将根据实际情况分期分批组织考核。
(三)本年度人才引进考核工作采用线上和线下相结合的方式进行,具体要求视疫情防控形势另行通知。请应聘人员及时关注学校官网或人事处公众号(微信搜“新乡工程欢乐斗地主网页版 人事处”)。
(四)应届毕业生考核通过后,经学校同意可提前签订预约报到或就业协议;往届毕业生考核通过报学校同意后直接聘用
五、其他说明
学校纪检监察部门负责整个招聘工作的监督检查,对于弄虚作假或提供材料不真实的应聘人员,取消其应聘资格。如有下列情形之一的不得报名应聘:
(一)曾因犯罪受过刑事处罚的人员;
(二)尚未解除处分或正在接受纪律审查的人员;
(三)涉嫌违法正在接受司法调查尚未做出结论的人员;
(四)不具备教育部、河南省关于教师师德要求的人员;
(五)曾在招聘考试中被认定有舞弊等严重违反招聘纪律行为的人员;
(六)其他不符合招聘有关要求的人员。
六、联系方式
联系人:袁老师 王老师
联系电话:(0373)6330022
监督电话:(0373)6330018
邮 箱:[email protected]
学校官网://xxgc.edu.cn/
到校路线:学校位于新乡市新飞大道南段777号,距新乡市高铁站14公里左右,北临新乡市汽车客运南站,西临107国道,东临京港澳高速。市内可乘坐11路公交车到新乡工程欢乐斗地主网页版 下车。自驾者在手机地图搜索“新乡工程欢乐斗地主网页版 ”可直接到达。
附件:新乡工程欢乐斗地主网页版 2023年人才引进计划表
2022年12月1日




